SYSTEMY OPERACYJNE
Wykład 8
Zarządzanie pamięcią
- program - binarny wykonywalny plik musi być wprowadzony do pamięci operacyjnej i rozpatrywany jako proces
- zbiór procesów czekających na dysku na wprowadzenie do pamięci w celu wykonania tworzy kolejkę wejściową
- zanim program zostanie wykonany, przechodzi on przez kilka faz
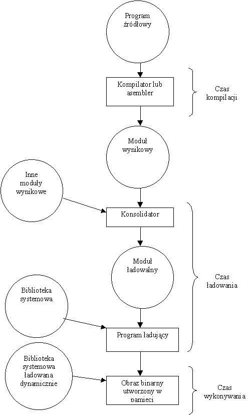
rys.8.1 Wieloetapowe przetwarzanie programu użytkownika
- Wiązanie adresów
- podczas faz przetwarzania programu, reprezentacja adresów pamięci komputera może ulegać zmianom
- w programie źródłowym adresy są wyrażone w sposób symboliczny, (np. LICZNIK)
- kompilator na ogół wiąże te adresy z adresami względnymi (np. "14 bajtów licząc od początku danego modułu")
- konsolidator lub program ładujący powiąże dalej te adresy względne z adresami bezwzględnymi (np. 74014)
- powiązanie rozkazów i danych z adresami pamięci może w zasadzie zostać wykonane w dowolnym z poniższych kroków.
- czas kompilacji: jeśli podczas kompilacji jest znane miejsce, w którym proces będzie wykonywany, to można wygenerować kod bezwzględny; kod trzeba skompilować od nowa, gdy w późniejszym czasie ulegnie zmianie adres początkowy programu
- czas ładowania: jeśli podczas kompilacji nie wiadomo, gdzie będzie umieszczony proces, to kompilator wytworzy kod przemieszczalny; ostateczne wiązanie jest opóźniane do czasu ładowania
- czas wykonania: jeśli proces może ulegać przemieszczeniom w pamięci podczas swojego wykonania, to trzeba zaczekać z wiązaniem adresów aż do czasu wykonywania; wymaga to specjalnego sprzętu
- Ładowanie dynamiczne
- podprogram nie jest wprowadzany do pamięci dopóty, dopóki nie zostanie wywołany
- umożliwia to lepsze wykorzystanie pamięci; podprogram nieużywany nigdy nie będzie załadowany
- schemat jest szczególnie przydatny wtedy, kiedy okazjonalnie trzeba wykonywać wielkie fragmenty kodu
- nie jest wymagane specjalne wsparcie ze strony SO; to użytkownicy są odpowiedzialni za takie zaprojektowanie programów, aby mogły korzystać z metody
- Konsolidacja dynamiczna
- konsolidacja jest opóźniana do czasu wykonania programu
- w obrazie binarnym, w miejscu odwołania bibliotecznego znajduje się tylko namiastka procedury, wskazująca jak odnaleźć odpowiedni podprogram biblioteki
- namiastka procedury wprowadza na swoje miejsca adres potrzebny podprogramowi i powoduje jego wykonanie
- SO musi sprawdzić, czy potrzebny podprogram znajduje się w obszarze pamięci innych procesów
- Nakładki
- trzymaj w pamięci tylko te rozkazy i dane, które są stale potrzebne
- ta technika może być stosowana gdy proces jest większy aniżeli ilość przydzielonej mu pamięci
- np. mamy dwuprzebiegowy asembler:
- w pierwszym przebiegu konstruuje on tablicę symboli
- w drugim, generuje kod maszynowy
- taki asembler można podzielić na kod przebiegu 1, kod przebiegu 2, tablicę symboli i wspólne podprogramy
- do załadowania wszystkiego, potrzeba by było 200kB pamięci, a mamy tylko 150kB
Rys. 8.2 Nakładki dwuprzebiegowego asemblera
- definiujemy 2 nakładki:
- A - złożoną z tablicy symboli, wspólnych podprogramów i kodu przebiegu 1
- B - złożoną z tablicy symboli, wspólnych podprogramów i kodu przebiegu 2
- dodajmy moduł obsługi nakładek i rozpoczynamy od wykonania nakładki A
- nakładki nie wymagają specjalnego wsparcia SO, są wykonane przez użytkownika
Logiczna i fizyczna przestrzeń adresowa
adres wytworzony przez procesor, to adres logiczny (często określany jako adres wirtualny)
odwzorowanie adresów wirtualnych na fizyczne, odbywające się podczas działania programu jest dokonywane przez jednostkę zarządzania pamięcią
proste urządzenie odwzorowujące jest uogólnieniem schematu rejestru bazowego
Rys. 8.3 Przemieszczanie dynamiczne z użyciem rejestru przemieszczenia
koncepcja logicznej przestrzeni adresowej powiązanej z odrębną, fizyczną przestrzenią adresów jest podstawą właściwego zarządzania pamięcią

Rys. 8.4 Wymiana dwu procesów z użyciem dysku jako pamięci pomocniczej
proces może być tymczasowo wymieniany, tj. odsyłany z pamięci operacyjnej do pamięci pomocniczej
pamięć pomocnicza - pojemny, szybki dysk
wyłączanie, włączanie - wariant wymiany stosowany w algorytmach planowania priorytetowego; gdy proces o wyższym priorytecie kończy działanie, to proces o niższym priorytecie może być sprowadzony do pamięci
główną częścią czasu wymiany jest czas przesyłania; jest on proporcjonalny do ilości wymienianej pamięci
![]()
Rys. 8.5 Podział pamięci
Pamięć główna zwykle jest podzielona na:
rezydujący SO; trzymany zwykle w dolnej pamięci wraz z wektorem przerwań
procesy użytkownika trzymane w pamięci górnej
Przydział pojedynczego obszaru
![]()
Rys. 8.6 Zastosowanie rejestrów sprzętowych: przemieszczenia i granicznego
potrzeba ochrony kodu i danych systemu operacyjnego i procesów użytkownika
ochronę pamięci można osiągnąć przez użycie rejestru przemieszczenia w połączeniu z rejestrem granicznym
rejestr przemieszczenia zawiera wartość najmniejszego adresu fizycznego; rejestr graniczny zawiera zakres adresów logicznych
rejestr przemieszczenia pozwala skutecznie zmieniać na bieżąco rozmiar SO w pamięci
Przydzielanie wielu obszarów
![]()
Rys.8.7 Przykład planowania
jednym z najprostszych schematów, jest podział obszaru pamięci na pewną liczbę obszarów o stałym rozmiarze
załóżmy np., że mamy dostępną pamięć oraz kolejkę procesów jak na rysunku
mając kolejkę wejściową oraz planowanie zadań metodą FCFS, możemy przydzielić procesom P1, P2, i P3 pamięć, tworząc mapę pamięci (rysunek 8.8 (a) )
![]()
Rys. 8.8 Przydzielanie pamięci i planowanie długoterminowe
załóżmy, że mamy rotacyjny algorytm planowania z kwantem wynoszącym 1
P2 zakończy się w chwili 14 zwalniając pamięć (b)
następny proces P4 jest wybrany (c)
P1 kończy się w chwili 28 (d)
P5 otrzymuje pamięć (e)
dziura - blok dostępnej pamięci; dziury o różnych rozmiarach w pamięci
SO przechowuje informacje o:
alokowanych obszarach
wolnych partycjach (dziurach)
Dynamiczny przydział pamięci
jeśli dziura jest zbyt wielka, to dzieli się ją na dwie
przyległe dziury można łączyć
jak na podstawie listy wolnych dziur spełnić zamówienie na obszar o rozmiarze n ? Najbardziej znane strategie wyboru to:
pierwsze dopasowanie: przydziela się pierwszą dziurę o wystarczającej wielkości
najlepsze dopasowanie: przydziela się najmniejszą z dostatecznie dużych dziur; ta strategia zapewnia najmniejsze pozostałości po przydziale
najgorsze dopasowanie: przydziela się największą dziurę; taka strategia pozostawia po sobie największą dziurę
pierwsze dwie strategie są lepsze jeśli chodzi o czas i zużycie pamięci
Fragmentacja
zewnętrzna fragmentacja - suma wolnych obszarów pamięci wystarcza na spełnienie zamówienia, ale nie tworzą one spójnego obszaru
wewnętrzna fragmentacja - przydzielona pamięć może być trochę większa niż wymagana wielkość pamięci; ta różnica stanowi wewnętrzną fragmentację, czyli bezużyteczny kawałek pamięci wewnątrz przydzielonego obszaru
rozwiązanie problemu przez upakowanie:
poprzemieszczanie zawartości pamięci, aby cała wolna pamięć znalazła się w jednym wielkim bloku
upakowanie jest możliwe tylko przy dynamicznym wiązaniu adresów wykonywanych podczas działania procesu
- logiczna przestrzeń adresowa może być nieciągła: procesowi można przydzielić dowolne dostępne miejsce w pamięci
- stronicowanie - jedno ze sposobów implementacji takiego rozwiązania
- fizyczną pamięć dzieli się na bloki o stałej długości zwane ramkami (o rozmiarach będących potęgą 2, między 512 a 8192 bajtów)
- pamięć logiczna jest również podzielona na bloki takiego samego rozmiaru zwane stronicami
![]()
Rys. 8.9 Sprzęt stronicujący
- aby wykonać program posiadający n stronic, trzeba znaleźć n wolnych ramek i załadować program
- każdy adres generowany przez procesor dzieli się na 2 części: numer strony "s" i odległość na stronie "o"
- numer strony jest używany jako indeks w tablicy stron; tablica zawiera adresy bazowe wszystkich stron w pamięci
![]()
Rys. 8.10. Model stronicowania pamięci logicznej i fizycznej
- stronicowanie eliminuje zewnętrzną fragmentację; może jednak wystąpić fragmentacja wewnętrzna (ostatnia przydzielona ramka nie będzie całkowicie wypełniona)
- odpowiedniejsze byłyby małe rozmiary strony - wiążą się z tym jednak dodatkowe koszty spowodowane koniecznością przechowywania wpisu w tablicy stron; typowa dzisiejsza strona to 2 lub 4 kB
Rys. 8.11. Wolne ramki: (a) przed przydziałem; (b) po przydziale
- gdy proces zostaje przedłożony w systemie do wykonania, wówczas sprawdza się jego rozmiar wyrażony w stronach
- dla każdej strony procesu jest potrzebna jedna ramka; zatem, jeśli proces wymaga n stron, to w pamięci powinno być dostępnych przynajmniej n ramek
- pierwsza strona procesu będzie załadowana do którejś z przydzielonych ramek, a numer tej ramki - wpisany do tablicy stron danego procesu
- tablica ramek: które ramki przydzielone / wolne
- Budowa tablicy stron
- większość SO przydziela tablicę stron do każdego procesu
- w bloku kontrolnym procesu, prócz wartości innych rejestrów (np. licznika rozkazów), przechowuje się wskaźnik do tablicy stron
- w najprostszym przypadku, tablicę stron implementuje się jako zbiór rejestrów specjalnego przeznaczenia
- większość obecnych komputerów przechowuje tablicę stron w pamięci operacyjnej
- rejestr bazowy tablicy stron wskazuje położenie tablicy stron w pamięci
- rejestr długości tablicy stron zawiera informację o rozmiarze tablicy stron
- przy takim podejściu, każdy dostęp do danych lub instrukcji wymaga dwóch kontaktów z pamięcią - powoduje to znaczne opóźnienie
- problem może być rozwiązany dzięki zastosowaniu specjalnej, małej i szybko przeszukiwanej, sprzętowej pamięci podręcznej, zwanej rejestrami asocjacyjnymi lub buforami translacji adresów stron (TLBs)
- rejestry asocjacyjne zawierają tylko podzbiór (8 - 2048 pozycji) wpisów z tablicy stron; ich przeszukiwanie odbywa się w sposób równoległy; jeśli numeru strony nie ma w rejestrach asocjacyjnych, to trzeba odwołać się do tablicy stron
- procent numerów stron odnajdywanych w rejestrach asocjacyjnych nosi nazwę współczynnika trafień, np. 80% oznacza, że w 80 przypadkach na 100 potrzebny numer jest w rejestrze asocjacyjnym
- niech np. przeglądnięcie rejestrów zabiera 20ns, a dostęp do pamięci 100ns, to gdy numer jest w rejestrach, dostęp do pamięci zajmie 120ns, a w przeciwnym wypadku zajmie 220ns
- efektywny czas dostępu do pamięci dla tego przypadku: 0.80 x 120 + 0.20 x 220 = 140ns, co oznacza spowolnienie dostępu do pamięci wynoszące 40% (140ns --> 100ns)
- dla 98% współczynnika trafień efektywny czas dostępu byłby 122ns
- przy użyciu 16 - 512 rejestrów --> współczynnik trafień od 80 do 98%
- procesor Morda 68030 ma 22 pozycje w buforze TLB; procesor Intel 80486 ma 32 rejestry, a deklarowany współczynnik 98%
- Ochrona pamięci
- do ochrony pamięci w środowisku stronicowanym służą bity ochrony, przypisane każdej ramce (pisanie, czytanie, wykonywanie)
- każdy wpis do tablicy stron zostaje z reguły uzupełniony o dodatkowy bit poprawności
- p ("poprawne") oznacza, że strona znajduje się w logicznej przestrzeni adresowej procesu, a więc jest dozwolona
- n - strona nie jest dozwolona
Rys. 8.13. Bit poprawności (p) lub niepoprawności (n) w tablicy stron
- Stronicowanie wielopoziomowe
- współczesne komputery posiadają bardzo wielkie przestrzenie adresowe (od 232 do 264)
- tablica stron staje się zbyt duża
- rozwiązanie: np. stronicowanie dwupoziomowe, gdzie tablica stron sama podzielona jest na strony
Rys. 8.14. Schemat dwupoziomowej tablicy stron
- np. 32-bitowa maszyna, o stronach 4 kB, jej logiczny adres dzieli się na
- 20-bitowy numer strony
- 12-bitową odległość na stronie
- ponieważ dzielimy tablicę stron na strony, numer strony podlega więc dalszemu podziałowi; logiczny adres przyjmie więc postać:
- S1 jest indeksem do zewnętrznej tablicy stron, a S2 oznacza przesunięcie na stronie tej zewnętrznej tablicy
- tłumaczenie adresu w takiej architekturze przedstawione jest na rysunku poniżej:
Rys. 8.15. Tłumaczenie adresu w dwupoziomowej architekturze 32-bitowej
- Odwrócona tablica stron
Rys. 8.16. Odwrócona tablica stron
- każdy adres wirtualny w systemie składa się z trójki:
< identyfikator-procesu, numer-strony, odległość >
- każdy wpis w odwróconej tablicy stron jest parą: < identyfikator-procesu, numer-strony >
- gdy pojawi się odwołanie do pamięci, wówczas część adresu wirtualnego jest przekazywana podsystemowi pamięci
- jeśli dopasowanie się powiedzie, to tworzony jest adres fizyczny; niedopasowanie oznacza, że usiłowano użyć niedozwolonego adresu
- Strony dzielone
![]()
Rys.8.17. Dzielenie kodu w środowisku stronicowanym
- dzielenie wspólnego kodu, np. w środowisku z podziałem czasu
- jedna kopia kodu wznawialnego (który nie modyfikuje sam siebie) jest dzielona między procesami (edytory tekstu, kompilatory, ...)
- segmentacja - schemat zarządzania pamięcią operacyjną oparty na wyobrażeniu użytkownika o tym czym jest program / pamięć
- program, z punktu widzenia użytkownika to zbiór segmentów, będących logicznymi jednostkami, takimi jak program główny, podprogram, funkcja, itd.
Rys. 8.18. Program z punktu widzenia użytkownika
- każdy segment ma nazwę (numer) oraz długość; adres logiczny odwołania do segmentu tworzy więc parę: < numer-segmentu (s), odległość (o) >
Rys. 8.19. Sprzęt do segmentacji
- należy zdefiniować implementację odwzorowującą 2-wymiarowe adresy określone przez użytkownika na 1-wymiarowe adresy fizyczne
- takie odwzorowanie daje tablica segmentów; pozycja tablicy segmentów składa się z bazy segmentu i granicy
Rys. 8.20. Przykład segmentacji
- przykład segmentacji
- np. segment 2 ma długość 400B (granica) i zaczyna się od adresu 4300 (baza)
- odwołanie do bajtu 53 segmentu 2 jest odwzorowywane na adres 4300+53=4353
- odwołanie do bajtu 1222 segmentu 0 spowoduje awaryjne przejście do SO
Rys. 8.21 Dzielenie segmentów w systemie pamięci segmentowanej
- zaletą segmentacji jest powiązanie ochrony pamięci z segmentami (segmenty rozkazów, segmenty danych)
- sprzęt odwzorowujący będzie sprawdzał bity ochrony związane z każdą pozycją tablicy segmentów, kontrolujące read / write / execute status segmentu
- problemy fragmentacji zewnętrznej
Rys. 8.22. Segmentacja stronicowana w komputerze GE 645 (system MULTICS)
- w systemie MULTICS rozwiązano problem zewnętrznej fragmentacji i kosztownego przeszukiwania w celu przydzielenia pamięci dla segmentów przez wprowadzenie stronicowania segmentów
- tablica segmentów, posiada w charakterze wpisu nie adres segmentu, lecz adres bazowy tablicy stron tego segmentu
- każdy segment musi mieć oddzielną tablicę stron
- adres logiczny w systemie MULTICS składa się z 18-bitowego numeru segmentu i 16-bitowej odległości; w systemie stronicuje się również tablicę segmentów; tak więc, logiczny adres w systemie wygląda następująco:
... ramka
S1 - indeks do tablicy stron tablicy segmentów
S2 - przemieszczenie na stronie tablicy segmentów
O1 - przemieszczenie w tablicy stron potrzebnego segmentu
O2 - przemieszczenie na stronie zawierającej słowo, do którego chce się uzyskać dostęp
- w celu zwiększenia wydajności, zastosowano 16 rejestrów asocjacyjnych zawierających adresy 16 ostatnio używanych stron
Rys. 8.24. Tłumaczenie adresu w procesorze Intel 80386
- działa na procesorze Intel 386 (i późniejszych)
- adres logiczny jest parą (selektor, odległość), przy czym selektor jest liczbą o postaci (s,g,p) gdzie s - numer segmentu; g - wskazuje czy segment jest w tablicy deskryptorów globalnych, czy lokalnych
- każdy segment jest stronicowany, a stronicowanie jest dwupoziomowe
- tablice stron można wysyłać na dysk, co polepsza wydajność
<<< THE END >>>